Founder-Grade Revenue Systems for AI-Native and Technical Teams

Leon Basin Builds Revenue Systems That Make Teams Faster and Cleaner

Ex-Google + HP + NetApp & SurveyMonkey // Commercial Systems, RevOps, Routing Logic, and AI-Assisted Execution
Best fit: Revenue Systems Lead • Revenue Operations Lead • Commercial Operations & Transformation • Strategic Programs

I design and operate revenue systems across enterprise, startup, and founder-led environments - from Google and SurveyMonkey to Sense, Fudo Security, and AI-native builds. I bridge GTM, RevOps, product, and engineering to translate strategy into routing logic, CRM architecture, lifecycle automation, and AI-assisted execution that improves signal quality and operating leverage. The standard is practical: clearer ownership, cleaner handoffs, better decisions, and a go-to-market motion teams can trust and scale.

Proof first: review the case studies. Planning mode: check the 90-day sequence. Direct line: lbasin23@gmail.com

Hiring Managers
Founders & CEOs
Creators & Writers
Engineers & Operators
AI-Native Teams

The difference is not that I talk more strategy. The difference is that I can diagnose the commercial problem, redesign the workflow, and wire the execution layer that makes the fix real.

Strategy vs Build

Typical candidateGood at diagnosis, decks, dashboards, or recommendations.

MeI turn the diagnosis into routing logic, CRM changes, automation, and measurable operating behavior.

Silo vs System

Typical candidateSees sales, ops, marketing, and systems as separate functions.

MeI work across GTM, RevOps, product, and engineering so the handoffs, data, and ownership model line up.

Reporting vs Execution

Typical candidateMeasures the funnel after it breaks.

MeI rebuild the execution layer underneath it so the funnel routes cleaner, converts better, and becomes easier to trust.

Build Leverage Before Headcount

I build the GTM layer that improves execution quality, speed, and signal clarity before the answer becomes hiring more people into broken process.

Bridge GTM and Engineering

I work best where sales, RevOps, product, and technical teams need one shared system instead of four different interpretations of the same problem.

Legible Under Scrutiny

You should not have to guess whether someone can build. Review the case studies, inspect the systems, and decide whether the work holds up.

$40M+
PIPELINE IMPACT (INTERNAL LEDGER)
Evidence: Project::Sentinel →
160%
YOY PIPELINE GROWTH
Evidence: 160% in Project::Sentinel →
$300M+
MANAGED ENTERPRISE PORTFOLIO EXPOSURE
Evidence: Resume and Role History →
700K+
SYSTEMS R&D FOOTPRINT
Evidence: Framework Library →
10+
YEARS BUILDING
Evidence: Career Timeline →

Selected outcomes across Google, SurveyMonkey, Sense, Fudo Security, and founder-led systems work from 2010-2025. Metrics cover revenue impact, operating savings, and technical build depth, with $40M+ and project-level results tracked in internal Google Sheets and Google Docs operating artifacts.

Revenue Architect Fudo Security

Engineered a lead-to-opportunity system that drove 160% YoY pipeline growth. Replaced manual SDR motions with cleaner qualification, routing logic, and operating visibility.

Systems Advisor EtherAI & TalSmart

Built AI-native execution systems across predictive technical sales loops, B2B intent automation, and founder-facing operating models.

Revenue Systems Leadership Sense (Series D)

Owned global revenue systems and outreach architecture. Unified fragmented data layers into one operating view for BD leadership and execution teams.

Enterprise BD Architecture SurveyMonkey

Built enterprise discovery workflows for F500 accounts and created technical outreach standards teams could reuse, teach, and improve over time.

Operations Analyst Google (Shopping Index Operations)

Operated inside high-scale internal systems focused on data quality, operational uptime, and process reliability.

Signals of Depth

Executive MBA

Business, operations, and leadership fluency.

Frameworks That Teach

Operator systems, lecture models, and decision tools built to be used, not just admired.

Long-Form Publications

Cybersecurity and storytelling practice that sharpens how complex ideas land.

If someone says they build GTM systems, you should be able to inspect the work. This library shows the interfaces, logic models, lecture models, and operator artifacts behind the way I turn messy go-to-market motion into cleaner routing, stronger signal, and more usable execution.

SIGNAL REFINERY MONITOR [AGENTBAR]

Actual System Screenshot: AgentBar Monitor

Python-native telemetry for real-time intent extraction and cognitive signal routing across the GTM stack.

AUTONOMOUS LOGIC

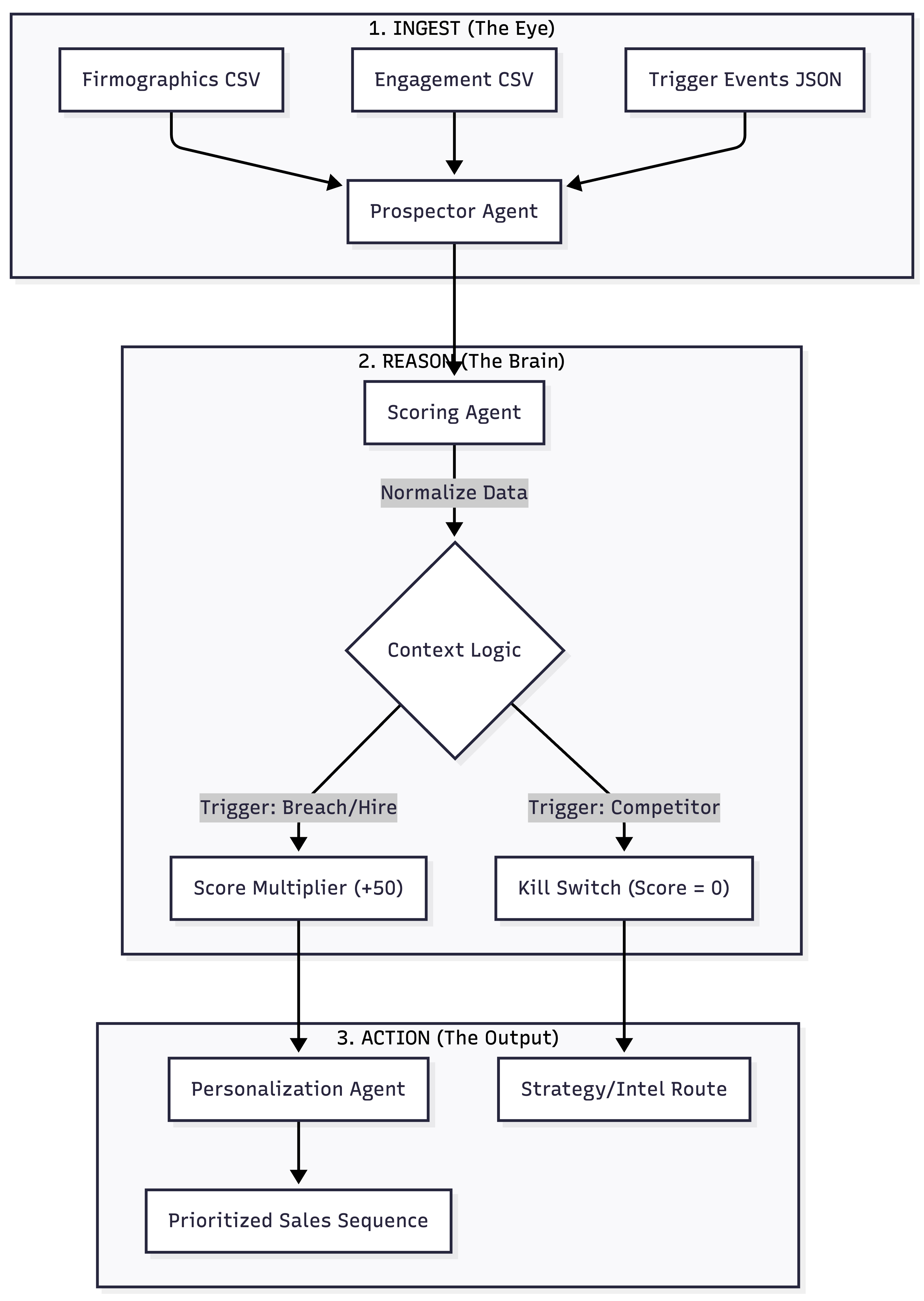
Autonomous Logic Flow

Engineering schematics for decision-tree automation and routing.

PROPRIETARY IP BLUEPRINT

Patent Schematic: Revenue Architecture

The patented logic framework for signal-to-pipeline conversion.

LECTURE MODEL [GTM ARCH LIVE]

GTM Architecture Live Class Model

Interactive class model for score logic, action decisions, architecture trace, and live experiments.

Execution Console Interface

Actual System Screenshot: Execution Console Interface

Orchestrating the agents of revenue. Simplifying the complex into deterministic scale.

SECURED_SPEC

SIGNAL-TO-PREDICTION SPEC

Architectural spec built to align operators, engineers, and leadership around one routing model. [Protected Deliverable: Requires Passcode]

Working pilots and teachable prototypes that show how I stress-test GTM logic before it hardens into a long-term operating model.

These are not resume bullets. They are compact operating stories that show how I diagnose system failure, design a response, and improve the motion without losing the humans inside it.

Project-level metrics below are sourced from internal operator telemetry (Google Sheets pipeline tracking and Google Docs execution logs).

SYSTEMS CONSTRUCTION

Project::Sentinel

  • Problem Enterprise security demand was buried under noisy prospecting.
  • Constraints Lean team, strict ICP, no headcount expansion.
  • System design Two-lane signal routing with rule-based qualification workflows.
  • Results Built a $2M enterprise pipeline with consistent monthly velocity.
  • What I’d do differently Add earlier sales-stage conversion instrumentation.
160% Pipeline Growth // 77 Mtgs/Mo
SCALE ARCHITECTURE

Project::Delight

  • Problem One-size routing logic was stalling both enterprise and SMB motions.
  • Constraints Existing stack only, no additional hiring budget.
  • System design Parallel enterprise/SMB routing lanes with shared governance rules.
  • Results Scaled outbound and inbound coverage with zero new headcount.
  • What I’d do differently Introduce intent scoring one quarter earlier.
Bifurcated Routing // Scaled Efficiently
AI SIGNAL OPS

Project::Aurora

  • Problem Technical briefs took too long and lacked consistent signal quality.
  • Constraints High accuracy threshold across complex F500 security accounts.
  • System design AI-assisted research pipeline with confidence-gated brief generation.
  • Results Achieved 92% intent accuracy with 4x research efficiency.
  • What I’d do differently Add tighter feedback loop from closed-lost analysis.
92% Intent Accuracy // 4x Efficiency

Days 1-30

Audit funnel stages, instrument core metrics, map routing and handoff failures, and publish a baseline system scorecard.

Days 31-60

Ship high-impact fixes: routing logic, qualification workflow updates, and SLA visibility to reduce leakage and manual load.

Days 61-90

Scale winning playbooks, train team owners, and lock an operating cadence tied to pipeline quality and conversion velocity.

Operator Journal

The writing matters because founders, CEOs, and hiring teams can inspect how I frame systems, tradeoffs, and execution before we ever get on a call.

Open Writing Hub →

Frameworks That Teach

The frameworks are reusable decision tools for routing, signal quality, and execution design. They are built to help teams understand the logic clearly enough to adopt it, improve it, and run it well.

Browse Frameworks →

Teaching and Lecture Models

Some of this work also shows up in teaching contexts. The lecture models and live architecture demos reflect the same standard I use in operator work: make complex systems legible enough to teach, pressure-test, and apply.

View GTM Architecture Live →

What Is Revenue Architecture?

Revenue architecture is the execution system behind pipeline performance: signal capture, deterministic routing, and measurable handoff logic.

Why Teams Leak Pipeline

Most teams over-invest in activity and under-invest in system design. The leakage usually lives in ownership breaks and inconsistent routing decisions.

How To Start

Start with a signal audit, implement a routing blueprint, and lock a 90-day cadence tied to conversion quality and velocity.

See concise answer-ready definitions and FAQs at /answers/.

The public writing layer is split by function: security revenue systems notes, operator memos, leadership writing, external recognition, and the reusable framework library behind the work.